来源:特种无人机创新应用与关键技术发展研究[J].中国工程科学,2025,27(2):62-72.
特种无人机指为满足军事国防、应急救援、特种工业等领域的特殊任务需求,专门设计、改装或配备特殊设备的专用无人机。特种无人机具有超越普通无人机的高机动、强适应与集成任务能力,发展呈现出显著的迭代升级态势。促进特种无人机技术与装备的高质量发展,对更好服务国防建设和社会经济发展具有重要意义。
中国工程院项昌乐院士研究团队在中国工程院院刊《中国工程科学》2025年第2期发表《特种无人机创新应用与关键技术发展研究》一文。文章从特种无人机装备的传统构型与创新构型两个维度出发,深入剖析了国内外特种无人机技术的研究现状与发展趋势,辨识了特种无人机在军事国防、应急救援、特种工业等领域中的典型任务能力需求及面临的挑战,进一步梳理了特种无人机技术体系,涵盖特种平台、智能控制、指控保障3个核心方向以及细分的技术类型。从发展布局统筹、未来研究方向两个层面提出了我国特种无人机技术与装备发展建议,以推进特种无人机装备深度融入并有力支撑国防现代化建设、经济社会高质量发展的战略目标。

近年来,无人机作为无人作战系统的关键组成部分,在一些局部对抗中发挥了巨大作用,已成为各国军队建设的重要作战力量。实战应用也极大地推动了无人机科技的快速发展与广泛应用。以无人机应用为核心的低空经济,作为加快发展新质生产力的一项具体任务,在2024年首次被写入政府工作。根据中国民用航空局的预测,到2035年,我国低空经济的市场规模将达到3.5万亿元。
当前,无人机形式多样,按照用途分为军用无人机、警用无人机、消防无人机、工业无人机、商用无人机、消费无人机等,按照飞行高度分为超低空无人机、低空无人机、中空无人机、高空无人机和超高空无人机等。为满足军事国防、应急救援、特种工业等特殊领域需求,专门设计、改装或配备特殊设备的一类专用无人机可称为特种无人机,是无人机装备体系的重要发展方向之一,在国家建设与国防安全等方面肩负着重要使命。特种无人机一般具备优异的高机动、强适应或集成任务能力。无人机关键技术研究较为深入,以自主定位、航迹规划、长航时应用、起飞方式、信息安全、低空交通管理、集群与对抗等为代表,但有关特种无人机的发展应用与关键技术等仍待系统梳理。
本文聚焦军事国防、应急救援、特种工业三个代表领域的发展应用需求,从装备研究现状、应用发展、技术体系三个层面总结分析特种无人机技术发展现状与趋势;提出亟待攻克的关键技术和重点发展方向,旨在推动特种无人机装备在国防建设与经济社会发展方面发挥积极作用。
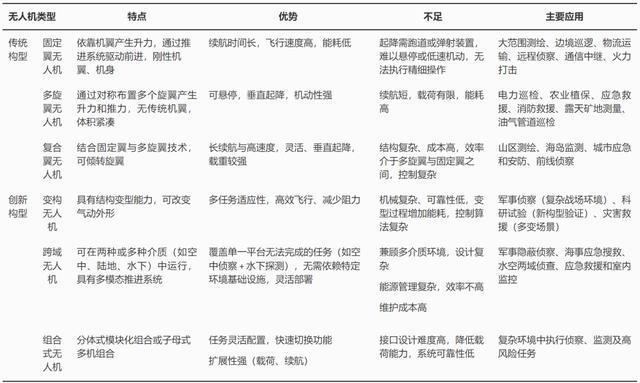
在军事国防、应急救援和特种工业等关键领域,特种无人机呈现出显著的迭代升级态势。固定翼、旋翼与复合翼等传统构型的无人机装备不断升级(见表1)。近年来,面对日益复杂的任务挑战和严苛恶劣的环境需求,各国积极投身于变构、跨域和组合式新型无人机技术的深入研究,持续提升特种无人机的机动能力与适应能力,拓展其执行任务的样式与边界,确保在极端天气条件下、广阔海洋环境中、地下空间等受限场景里,均能够实现稳定、持续、安全、高效地执行任务。

固定翼无人机因其结构简单、飞行距离长及能耗低而广泛应用于对敌打击、毁伤评估、侦察监视、搜索救援及地形勘测等任务。在各国战略规划或专门机构的指导下,固定翼无人机朝着多功能、多层次、全方位方向发展。例如,美国空军“合作式作战无人机”项目研发的“塔纳托斯”隐身作战无人机,能在高速、高机动性战斗环境中执行攻击任务,具备独立作战和空对空能力;MQ-9“死神”察打一体无人机则能够快速完成发现、确认、发射、摧毁等多项任务。大多数国家已装备单体无人机,但为了提升无人机在执行任务中的整体能力,研究趋势正朝向体系智能化、协同紧密化及平台低成本化发展。例如,美国的“进化”系列无人机和“开局”系列无人机分别构成了一个“系统簇”,在同一作战域内由指挥官进行统一指挥,具有一体化作战能力。
我国无人机的发展起步较晚,自21世纪以来才呈现出快速发展的趋势。自主研发的“刀锋”“WJ-600”“翼龙”“夜鹰”“CH-3”等型号逐渐跻身国际领先行列,并朝着多任务和多功能方向发展。以“翼龙”无人机为例,其具备察打一体化、洲际飞行及跨域作战能力,且在应急救援方面表现突出。2024年超强台风“摩羯”登陆海南,“翼龙”-2H无人机迅速前往执行应急通信保障及灾情侦察任务,成功搭载三大运营商公网基站,累计覆盖面积约1000 km2,并实时向省航空应急救援指挥平台回传灾区画面,保障了地面救援人员的通信需求。此外,我国自主研发的“彩虹”系列无人机也已实现大规模出口,进一步推动了我国无人机产业的国际化进程。
旋翼无人机包括多旋翼无人机与无人直升机。多旋翼无人机机动性强、结构紧凑、可靠性高、维护成本低,主要承担战场侦察、航空搜救、灾害救援和医疗救援等任务。早期研发源于对垂直起降飞行器的需求,以侦察为主执行单一任务。随着轻型复合材料、卫星定位系统和传感器技术的发展,多旋翼无人机迎来爆发期,向一体化、轻量化、集群化、智能化方向发展,多机协同作业可高效完成任务,使单机具备多任务执行能力,广泛应用于各领域。例如,美国的“速眼”背包式四旋翼无人机,用于近程侦察,使用者能够在1 min内完成从背包取出无人机然后释放并发射的全过程;EVO II类型多旋翼无人机用于情报、监视与侦察,并投放小型弹药有效载荷,在局部对抗中大放异彩;以色列无人机公司开发的无人飞行平台,已经具备了初步的载人能力,可用于特定区域的灭火救援任务,能够承载大重量的灭火装备,并在关键时刻救助灾民,降低受灾人员的生命、财产损失。
国内多旋翼无人机的发展也经历了从单机向集群协同,从单一任务向多任务的转变。各种无人机向着多功能、多任务方向快速发展,实现多机协同自主探索决策 。如由中国兵器工业集团有限公司研发的“金雕”CR500无人机,最多能挂载8枚反坦克导弹,同时也能在空中持续监视,为后续无人机提供情报;LT150-M无人机可以进行震后测绘,并为重建后的地形地貌和建设项目进行了低空航摄工作;“双尾蝎”应急通信型无人机可在震后救灾现场执行应急通信保障任务。
复合翼无人机将固定翼和多旋翼无人机的优点相结合,具备飞行时间长、前飞速度快、航程远的特点,同时拥有垂直起降、定点起降和悬停的能力,对于起飞的场地没有依赖,能够在恶劣环境中快速起降,因此复合翼无人机成为当今世界研究的热点。美国开展了一系列的研究和验证包括未来垂直起降飞行器(FVL)项目、垂直起降试验飞机(VXP)项目等,在这些项目的带动下,产生了V-22 舰载无人机“鹰眼”“幽灵雨燕”倾转涵道式无人机、XV-24“雷击”无人机等一系列复合翼无人机,能够执行侦察、运输、火力打击等任务。为追求更高的飞行速度、更长的续航时间和更强的任务载荷能力,近几年加快了分布式电推进复合翼无人机的发展,如空中客车公司的E-Airbus、美国航空航天局的 X-57和N3-X等分布式电推进复合翼无人机,凭借更快的响应速度和远程能力,有效提升了察打一体、支援保障、通信互联等能力。
国内复合翼无人机的迅速发展与全球的技术进步相辅相成,现已跻身世界第一梯队。这类无人机在实际应用中展现出广泛的适用性。例如,中国航空工业集团公司成都飞机设计研究所研制的VD200无人机,专门执行复杂地形的飞行任务,其携带的载荷能够实现对重点目标的连续监测,并能够在南海开展实际作战。此外,翔鸿科技有限公司研发的“惊鸿”3400具备长续航作业能力,能够精准锁定目标并进行自动跟踪,广泛应用于侦察、巡检和测绘等任务。延边州森林消防支队利用“远度ZT-3VS”复合翼无人机进行森林火情监测,可以实现实时画面回传和应急通信保障,为应急救援任务提供了强有力的信息支持,显著提升了救援效能。
变构无人机具备自适应调整外形结构的能力,可在执行飞行任务时优化气动性能和操控特性。其核心优势在于灵活性和多任务适应能力,可在不同环境和任务需求下调整自身形态以实现最佳飞行性能。与传统飞行器相比,变构无人机可以根据任务切换来改变无人机参数并进行控制,使得其在侦察、救援、运输、军事行动等特种领域表现出色。苏黎世联邦理工学院和苏黎世大学在2021年联合研发了一种具备多种变形模式的无人机,其构型能够在飞行过程中动态改变结构形态,包括X形、H形、O形和T形,以适应狭窄空间的探索、复杂地形中的侦察和搜救等任务,充分展示了多形态变构无人机的灵活性和多任务适应能力。亚利桑那州立大学的研究团队在2022年开发了SoBAR无人机。该无人机具有高弹性的充气式变构能力,能够在飞行中承受撞击,并通过其特殊设计的抓手装置实现在树枝等表面栖息。该构型在坠毁风险较高的救援任务和军事侦察任务中,可有效避免碰撞损坏,提高无人机的任务生存能力。
跨域无人机是一种具备在不同介质环境中自由切换的无人机类型,具有极高的灵活性和多任务适应能力。陆空两栖无人机和海空两栖无人机是跨域无人机的两大主要类别。
陆空两栖无人机能够在陆地和空中自由切换,适用于应急救援、战场侦察等任务,按地面行驶机构可分为轮式、履带式、球笼外壳陆空两栖无人机。轮式陆空两栖无人机包括FCSTAR、TABV、猛狮等,一般在平坦或稍复杂的地形上表现较好,适用于侦察、救援、农业、探索等任务。由于轮式结构的简单性和高效性,它们通常在需要较快速度和较长续航能力的任务中使用。球体外壳和笼体外壳的无人机包括Drivocopter、HyTAQ等,通常适用于复杂环境中的任务,尤其是狭窄、受限的复杂约束环境。这类无人机为抵御碰撞进行了专门设计,保证内部设备的安全。笼体外壳提供了更高的抗碰撞性能,适合搜索救援及在灾害环境中操作,而球体外壳则侧重于复杂环境下的感知和识别,能够在崎岖地形或封闭空间中灵活作业。履带式两栖机器人包括Pegasus Mini、B-Unstoppable、北京理工大学研发的陆空两栖机器人等,通常适用于崎岖或不平整的地形,如泥泞、雪地、沙地等;此类机器人因其强大的越障能力在非结构化地形中通过性出色,特别适合军事侦察、应急救援和室内监控等任务。
海空两栖无人机可在水面和空中切换,广泛应用于海事搜救、环境监测和跨域侦查等任务。上海交通大学海洋学院哪吒实验室团队研制的“哪吒-F”海空两栖航行器采用可折叠机臂设计和活塞式浮力调节系统,使其能够在空中和水下环境中自如切换。在空中任务中,它表现为四旋翼无人机;而在水下任务中,则折叠成流线型浮标以减小水下阻力。该无人机具备空中巡航、水下定深和自主返航回收等功能,在海事应急搜救、水空两域侦查和环境监测等领域展示了卓越能力。
近年来,分体式、子母式等组合式无人机成为无人机集群技术的重要发展方向。分体式通过模块化设计,可根据任务需求灵活组合不同功能模块。北京理工大学在2022年发布全球首款载人级分体式飞行汽车工程样机,采用了自主垂直起降飞行器、智能操控座舱和自动驾驶底盘三个独立模块的分体式构型,是面向载人、载物的立体运载系统;具备飞行汽车驾驶人机交互操作系统,通过智能感知传感器引导座舱分别与底盘或飞行器对接,实现地面行驶、空中飞行模式切换。这种分体式组合重构的方案,可实现人员、货物空地转运的无缝衔接,具备更大的灵活性,可切换陆空不同行驶模式。南京航空航天大学于2023年推出了一种基于枫树种子设计的分体式无人机,该无人机能够在飞行过程中分裂成多个自主单元,不仅可作为一个整体执行长距离任务,还可以在任务过程中分裂成多架小型无人机,各自执行不同任务。分体式无人机提高了无人机的适应性、任务执行效率和维护便捷性,尤其适合在复杂环境中执行侦察、监测等任务。
子母式无人机系统由一个母机和多个子机组成,母机负责长距离飞行和数据传输,而子机则执行具体任务,如侦察和监测。这样的结构使其能够在军事、物流等多种任务需求中灵活应对复杂环境。以美国国防高级研究计划局(DARPA)开发的X-61A无人机平台为例,X-61A作为子机可配合母机执行如侦察和打击等多种任务。X-61A通过子母机之间的高效协同,实现在不进入敌方防空区域的情况下完成任务。母机提供高空的情报侦察支持,子机则在低空执行具体的战术任务,完成后由母机回收,该设计显著提升了无人机在军事任务中的生存能力和任务成功率,拓展了高风险军事行动战术能力。
与传统无人机的单一功能模式不同,特种无人机系统将展现出显著的复合任务执行能力,其战术应用将突破传统侦察监视、电子干扰、通信中继及火力打击等独立作战模式。基于分布式任务操作系统,集群控制多架特种无人机形成强鲁棒、可重构、高机动的协同作战网络,实时执行战场态势感知、电磁频谱监测与火力协同等复合任务。从而提高作战效率和打击精度,并且降低指挥控制人员的作战风险。苏莱曼尼刺杀行动中部署的MQ-9“死神”无人机,集成合成孔径雷达、激光制导武器等一系列模块化任务载荷,具备在复杂电磁环境下实现对地面目标的精确打击能力。
未来特种无人机作战系统的核心趋势将向“智能主导、集群协同、全域覆盖”方向延伸。实现从高价值目标识别到打击的全链条分布式自主决策。结合“忠诚僚机”概念,拓展协同突防和分散打击能力。特种无人机将从战术支援装备升级为战略威慑平台,重塑现代战争形态。
无人机预警系统作为信息化战争体系中的关键性战术节点,其作战效能已突破传统侦察装备的单一功能定位。特种无人机将作为预警系统的重要补充,为该系统搭建多频谱异构传感网络,实施全天候持续性空中监测任务,有效填补雷达探测网与卫星监控体系间的战术空隙。在联合作战框架下,该系统的战术数据链可实现与预警无人机、地面雷达站、电子战单元的多源情报融合,此外,具备跨域能力的特种无人机为海、陆、空、天全域预警覆盖提供媒介,有效开拓三维立体化战场,感知网络深度广度。
多维度信息整合机制提升了态势感知精度,通过辅助决策模块对战场数据进行多层次分析处理,实现指挥控制增强。为战术指挥中枢提供基于贝叶斯推理的威胁评估模型和蒙特卡洛模拟的作战方案优化建议。在观察 ‒ 调整 ‒ 决策 ‒ 行动(OODA)循环机制中,特种无人机可填补通信组网空缺,凭借自身自适应跳频通信中继能力与低可观测外形,有效保证系统通信的可用性。提升动态响应机制达到秒级实时响应能力,缩短“传感器到射手”的杀伤链闭环周期,确保战场态势信息在指控网络中的低时延、高保真传输,从而为指挥决策提供具备实时性和预测性的数据支撑。
战场运输补给无人机配备导航与定位系统,突破地形和交通限制,迅速响应补给需求,确保补给物资准确快速送达。美军部署的TRV-150C战术补给无人机能够以近70 mi/h(1 mi≈1.61 km)的速度,携带150 lb(1 lb=0.454 kg)的有效战术载荷,补给远至44 mi的战场前线;K-MAX无人直升机具备全球定位系统(GPS)定向自主飞行或遥控飞行能力,每次可吊装运送物资2 t。
随着智能化战争形态的发展,特种无人机系统正推动战场后勤保障模式发生革命性变革。相较于传统无人机,此类装备集成了多模复合导航系统,突破传统无人机对预设航线的依赖,具备全域、全地形自主路径规划能力,显著压缩紧急补给响应时间和提升战场隐蔽生存能力;所配备的抗干扰数据链系统,在GPS拒止环境下仍可通过自组网中继维持导航精度。相较同期传统运输直升机,常因战场威胁导致的任务中止,特种无人机任务完成率显著提升,将成为现代战场“最后一千米”补给难题的关键解决方案,实现了多维能力突破,其技术代差优势正在重构信息化战场的战勤保障体系。
工业巡检作为现代安全生产体系的核心保障环节,正面临复杂工业场景带来的技术性挑战。在具有高危险性(高压、剧毒介质)、强干扰性(电磁辐射、多源噪声)和多重约束性(密闭管道、三维异构空间)的极端作业环境中,传统人工巡检存在人员伤亡风险指数级攀升,而常规无人机系统受限于环境适应性缺陷(抗干扰阈值不足、机动能力受限),应用效能呈现显著边际递减。在此背景下,特种无人机系统通过突破性技术创新构建多维能力矩阵:基于强鲁棒软/硬件优化设计的抗外源扰动平台,集成数据驱动深度强化学习的自主检测、识别、决策系统;搭载多源传感器融合感知定位模块,实现室内外、陆空模态无缝切换;电力设施仿生栖降充电功能,实现高效作业。该技术体系使高危环境检测效率提升,误检率下降,可显著提升整体安全管理效率和应急响应速度,成功构建了全天候、全地形、全要素的智能巡检新范式。
特殊环境资源勘探正面临传统手段的范式性局限。在高山冰川(平均海拔5000 m)、极端干旱沙漠(年降水量50 mm)及极地冻土(年均温-30 ℃)等不可及区域,面对严寒、酷热、高尘、低压等极端气候条件,传统勘探设备故障率显著上升,单次作业成本远超常规环境。针对此瓶颈,跨域特种无人机系统旨在凭借多模态环境适应能力实现技术突破,基于仿生变体机构设计多种介质下运动模态集成,实现大气、陆地与水域无缝模态切换。配备高光谱成像仪、合成孔径雷达与多波束测深系统等感知增强体系,通过粒子群优化等智能集群算法实现多机任务分配,构建起“空 ‒ 陆 ‒ 水”异构数据融合网络。较传统勘探方式效率得到有效提升,降低了人力风险成本,为全球气候变化建模与战略性矿产预测提供了颠覆性数据基底。
环境测绘与监测领域正经历由跨域无人机技术驱动的技术创新。传统监测手段在空间分辨率与时间连续性方面存在显著缺陷,导致众多生态突变事件未能实现预警。针对这一技术困局,特种无人机系统凭借自身环境适应性与立体机动能力深入被测环境内部获取原始数据或图像,构建“空天地海”一体化感知网络,基于数字孪生技术构建高分辨率三维环境模型,融合卫星遥感数据与地面传感网络信息,建立生态预警机制,使极端气候预测、污染溯源准确率提升,实现了监测维度的革命性突破,推动全球环境治理进入“预测 ‒ 干预 ‒ 验证”的智能闭环新纪元。
在重大灾害应急响应领域,无人机系统正逐步发展为多模态应急救援体系的核心技术载体。特种无人机实时捕获风险区域可见光影像、热辐射分布图谱及环境参数动态变化数据,为指挥决策系统提供多维度态势感知信息,显著提升灾情研判的时效性与准确性。基于遥测数据建立厘米级精度的灾损评估模型,系统可生成三维数字孪生场景,为指挥中枢提供具备空间拓扑关系的灾害态势图。这种立体化数据支撑机制有效解决了传统人工勘查存在的视野盲区与时效滞后问题,使资源配置策略具备动态优化特征。
基于深度强化学习的智能无人机正在重塑传统应急响应范式。通过边缘计算节点实现多源数据融合分析,系统可自主识别受困人员热源信号、评估建筑结构风险等级,并生成多目标优化的救援路径方案。无人机集群所具备的动态任务分配能力,在余震监测、物资投送与次生灾害预警等并发任务中展现出卓越的协同效能。随着第五代移动通信(5G)与卫星遥测技术的深度融合,未来无人机应急系统将向全域感知、自主决策方向持续演进,构建新型“空天地”一体化应急救援体系,显著提升现代应急救援体系的时空响应效能。
特种无人机技术在现代化城市消防救援体系中展现出显著的技术优势。模块化设计的灭火无人机系统展现出独特的技术特性,其配备的高压雾化喷射装置与精确制导系统,可对常规消防装备难以触及的建筑高危区域实施定点灭火作业。通过建立与地面消防水炮的协同作战机制,无人机可实施火源定位与灭火路径规划,大幅降低消防救援人员暴露于高危环境的概率。特别的,在森林生态系统与工业火灾复合场景下,无人机群组通过构建空中灭火剂传输网络,能够形成早期火势隔离带,为传统消防力量争取关键时间窗口,实现灾害损失的有效控制。
基于群体智能算法的无人机集群系统正在重塑传统灭火作战模式。通过构建分布式自主决策架构与协同控制平台,无人机集群可形成具备自组织特性的空中灭火阵列。该技术体系通过动态任务分配算法与三维路径规划模型的优化整合,能够在复杂火场环境中实现快速响应与精准作业。随着5G技术与边缘计算平台的深度集成,未来无人机灭火系统将向智能化、网络化方向持续演进,为城市公共安全体系提供创新性技术解决方案。
在灾后基础设施受损与通信中断的情况下,无人机群组通过异构网络融合技术构建动态通信中继体系。搭载软件定义无线电设备与智能反射面技术,可快速构建自适应异构通信网络。部署具备多协议中继功能的空中基站,实现信号覆盖增强;构建无人机中继链路由器,实现远距离通信接力;通过波束赋形技术优化电磁传播路径。由多架无人机组成的通信中继系统可将信号覆盖半径扩展至常规基站的3倍以上,时延控制在150 ms以内,显著提升受灾区域的网络连通性。未来应急无人机系统将向全频段通信、自主组网方向演进,构建“空天地”一体化的智能应急响应网络。
在现代化应急救援体系中,无人机运输系统正发展成为突破地理限制的关键技术手段。无人机搭载模块化载荷舱与视觉伺服系统,通过三维激光雷达实时扫描地形,结合路径规划算法实现厘米级精度的物资定点投放。无人机群组通过分布式任务分配机制,可在30 min内完成半径5 km范围内的紧急物资覆盖,在6级风力环境下仍能保持米级的投送精度,较传统运输方式效率提升。
专用医疗特种无人机系统通过建立低空医疗运输走廊,其配置的恒温运输箱体与振动抑制系统,可确保血液制品、疫苗等温敏物资在运输过程中的有效性。系统可将急救药品转运时间缩短至地面运输的1/5。在伤员转移技术发展方面,当前研究聚焦于无人机重载能力与柔性机械臂的集成创新。无人机可自主识别安全着陆区域,实现精确的伤员转运,显著降低转运过程风险,提高操作响应速度。无人机医疗运输系统使伤员黄金救治时间窗的利用率提升,术后感染率显著降低。
特种无人机在军事国防、应急救援和特种工业等领域应用中,需要在多变环境下的长时机动能力、受限空间敏捷控制能力与广域场景集群保障能力等方面持续提升。特种无人机技术体系架构如图1所示,主要包括三大部分:特种平台技术、智能控制技术以及指挥控制保障技术。

特种平台技术主要构造特种无人机的躯体,包括机体结构、动力系统、能源供给与任务载荷接口等,奠定了无人机基础的机动能力、适应能力与载荷集成能力。
智能控制技术主要构造特种无人机的神经系统,包括传感器系统、控制系统及算法软件等,决定了无人机应对复杂环境与任务的飞行性能与稳定性、任务执行能力、自主决策与适应能力以及安全可靠性。
指挥控制保障技术主要构造特种无人机的集群网络,包括指挥控制体系、数据链路保障以及保障支持系统;决定了无人机的协同任务能力、应对复杂环境与突发情况能力、通信稳定性与信息交互效率、持续作战与保障能力。
在构型设计方面,通过采用固定翼、多旋翼、复合翼等传统布局与变构、跨域组合式等创新结构的融合设计,实现无人机在复杂环境下的多任务复合能力。例如,通过固定翼与多旋翼复合构型适应高速巡航与垂直起降需求,或利用陆空分体式模块化组合扩展侦察、运输等功能。轻量化技术则通过碳纤维复合材料、蜂窝夹层结构等新型材料应用,结合一体化成型工艺与空气动力学优化,在保证结构强度的前提下显著降低机身重量,提升载荷比与续航能力。二者协同发展,可有效增强无人机在极端气候、高空长航时、狭小空间作业等场景下的机动能力与环境适应性。
电推进技术具有绿色低碳与分布式布置优势,是现代航空器以及智能装备的主要动力发展方向。通过优化电机与动力系统设计,采用高功率密度永磁同步电机、高效螺旋桨与矢量控制算法,结合轻量化结构与先进热管理技术,实现电能向动能的高效转化。同时,采用分布式电推进布局与智能功率分配策略,可显著增强复杂气流环境下的飞行稳定性。
特种无人机高密度高效能源技术是支撑其长航时、高载荷作业的核心基础,主要通过提升能量存储密度、优化能量转换效率及创新供能方式实现。该技术聚焦于开发高比能电池(如锂离子电池、固态电池)、高效燃料电池(如氢氧燃料电池)、燃电混合电推进系统及太阳能系统等。
能量管理系统可以提供电池状态、充电和放电的反馈信息,负责无人机的能源分配和优化利用。通过实时监测飞行状态和能源状态,智能调整能源策略与行动模态,实现能量的最优分配,延长飞行作业时间并确保电池安全可靠运行。
运动控制技术是实现无人机稳定飞行与精准操控的核心底层技术,主要通过姿态控制、位置控制及轨迹跟踪等模块实现。该技术基于惯性测量单元(IMU)、全球导航卫星系统(GNSS)等多源传感器数据融合,结合经典PID(比例 ‒ 积分 ‒ 微分)控制、预测控制、鲁棒控制、自抗扰控制等算法实时调整飞行姿态,确保无人机在风扰、负载变化等动态条件下保持六自由度稳定与精准跟踪轨迹。
此外,主动容错控制对于提高系统安全冗余不可或缺。在系统发生故障后,通过诊断机制获得故障信息,并据此在线调整系统相关参数,重构相应控制律,以实现故障后的安全停止、降落、返航等动作。
导航与定位技术是实现特种无人机在复杂环境中精准作业的核心支撑,通过多源传感器融合与智能算法协同,整合GNSS、IMU、激光雷达、视觉相机等多模态数据,结合卡尔曼滤波、粒子滤波等算法进行动态误差修正,确保在电磁干扰、GPS拒止等极端条件下仍保持厘米级定位精度。例如,地形匹配与景象匹配技术实现隐蔽导航,实时建图与定位技术实现动态避障与拒止环境导航等。
智能感知与决策规划技术通过多模态传感器融合、环境建模与智能算法协同构建特种无人机自主决策、目标识别与跟踪以及高效的信息处理能力,是实现复杂环境自主作业的关键核心。通过神经网络模型提升环境特征识别(如建筑裂缝分析)与目标监测能力,结合边缘计算实现资源受限平台的轻量化部署。在决策规划层面,基于强化学习与模型预测控制(MPC)算法,结合实时环境信息动态生成最优行为与轨迹。在集群协同作业时,通过中心或分布式协同控制,实现多机任务分配与轨迹协调。
特种无人机组网通信技术是实现多机协同作业与远程控制的核心支撑,可通过自组织网络、动态路由协议及抗干扰技术构建高可靠通信体系。该技术采用 Mesh 网络架构实现多机间去中心化通信,支持在地下、峡谷等GPS拒止区域通过中继节点扩展通信范围。当通信设施失效时,无人机既可以充当通信中继站,又可以充当异构网络的一员,能够根据无线通信网络的即时需求,实现灵活配置,迅速恢复系统通信功能。基于自组织网络进行异构集群之间的跨域通信,构建分布式动态拓扑网络,能满足海空跨域协同通信抗干扰、高带宽和低延迟的数据实时传输需求。例如“潜艇 ‒ 水下无人航行器 ‒ 无人机”子母式协同作战系统、欧盟 Grex 项目、海上无人系统研究OCEAN 2020项目、法国Action项目等。
为应对广域复杂任务需求,采用同构或异构无人集群,通过自组织网络、智能决策与分布式控制实现集群的自主协同。该技术基于多智能体系统理论,采用一致性算法、强化学习等智能策略,构建动态任务分配与轨迹协调机制。例如,在军事渗透任务中,无人机集群可通过“蜂群”自组织网络实时共享战场态势,基于强化学习算法动态调整攻击目标优先级;在应急救援场景中,多机通过信息素算法自组织形成搜索网格,实现高效地探索任务分工与并行建图。
长时保障机库技术是支撑特种无人机在极端环境下实现长时间连续作业、机动部署的关键基础设施技术,其核心在于构建智能化、自主化的无人机运维体系。通过集成环境控制、自动释放与回收、能源补给及智能监控系统,实现无人机集群的全天候部署与快速响应。机库采用充电式(无线或接触式)或换电式(取下电池充电后再装上)对无人机进行电能补给,保障其工作的效率以及可持续性,同时机库具有坚固的结构,以抵御外部环境对无人机的影响,并配备自动调节内部温度和湿度功能,从而确保无人机及其组件在存储期间维持最佳状态。
为促进特种无人机技术与装备高质量发展,需加强顶层设计,坚持战略与应用需求引领,统筹规划制定目标,发挥国家和行业力量攻克关键技术以实现装备体系发展;加强平台建设,联合各方构建深度融合创新平台,突破壁垒推动多领域装备高质量持续发展;加强人才培养,围绕学科融合特征,结合多学科体系强化交叉型人才作用,支持理论与人才队伍建设,从而推动特种无人机有力服务于国防建设和社会经济发展。
(一)拓展任务场景,研究低成本、高机动、长续航、变构跨域等新型特种无人机平台
聚焦未来规模化与跨场景应用的迫切需求,着力推动小型化、低成本且具有变构跨域特性的无人机技术创新。旨在契合多元任务场景对无人机的严苛要求,使其在城市作战、荒野资源勘探、海洋环境监测、山区紧急救援等多领域发挥关键作用,为各行业智能化、高效化发展筑牢坚实技术根基,拓展特种无人机应用新境界。
在特种无人机的实际应用中,鉴于诸多受限空间环境下稳定飞行并灵活机动的实际需求,全力发展以学习算法为核心依托的控制技术,具备极强的鲁棒性,能有效应对各类复杂干扰与不确定性,同时高度保障飞行安全,赋予无人机在受限空间内敏捷自如飞行的卓越能力,从而极大地拓展特种无人机的作业适应性与任务执行效能。
特种无人机在未知环境自主机动作业始终是亟待攻克的关键难题,为此,着力发展基于大模型的智能自主控制技术。借助大模型强大的数据处理与分析能力,使特种无人机能够快速感知并理解复杂未知环境,精准决策并灵活机动地执行任务,有效提升其在复杂多变场景下的自主性与适应性,为特种无人机的智能化作业开辟新路径。
针对特种无人机应用场景普遍面临卫星导航定位拒止这一特殊且极具挑战性的条件,应积极致力于研发多源定位无缝自主融合技术,整合诸如惯性导航、视觉导航、激光雷达定位等多种定位手段,使特种无人机在卫星信号缺失的环境下,仍可凭借该技术精准确定自身位置与姿态,保障任务的顺利推进,增强其在复杂环境下的适应性与可靠性。
特种无人机面对非通视及跨域任务的严苛需求,积极探索创新之路,大力发展将有线通信与无线通信予以深度结合的高可靠移动通信技术。在城市峡谷、山地丛林等非通视场景,以及从陆地到海洋、从低空到室内的跨域作业里,此项技术可确保无人机与控制端稳定、高效通信,支撑特种无人机复杂任务的顺利实施。
